ИП проводил операции с криптовалютой. Банк «Точка» инициировал блокировку по 161-ФЗ. Мы провели юридический анализ, выстроили стратегию взаимодействия с банком и ЦБ, подготовили полный пакет документов. В результате клиент был исключен из базы, а доступ к средствам был полностью восстановлен. Но все было не так гладко...
I. Ситуация клиента — блок по ФЗ-161
Клиент — индивидуальный предприниматель, профессионально работающий с цифровыми активами. Часть его бизнеса — это проведение операций с криптовалютой. Именно для этой цели он регистрировал ИП и открывал расчетный счет в Точке.
Банк «Точка» заблокировал расчетный счет ИП по 161-ФЗ. Но проблема оказалась системной: вслед за этим другие банки начали блокировать все счета клиента, включая его личные карты и вклады как физического лица. Оказалось невозможным не только вести бизнес, но и совершать повседневные операции.
Первая попытка клиента решить вопрос самостоятельно уперлась в стену формализма. Обращение в Точка Банк принесло лишь шаблонный ответ, который по сути был отпиской: банк не вдавался в детали дела, а лишь констатировал факт блокировки по формальным основаниям и умолчал, что именно Точка Банк и является инициатором этой блокировки:
Банк «Точка» заблокировал расчетный счет ИП по 161-ФЗ. Но проблема оказалась системной: вслед за этим другие банки начали блокировать все счета клиента, включая его личные карты и вклады как физического лица. Оказалось невозможным не только вести бизнес, но и совершать повседневные операции.
Первая попытка клиента решить вопрос самостоятельно уперлась в стену формализма. Обращение в Точка Банк принесло лишь шаблонный ответ, который по сути был отпиской: банк не вдавался в детали дела, а лишь констатировал факт блокировки по формальным основаниям и умолчал, что именно Точка Банк и является инициатором этой блокировки:
Чтобы прояснить ситуацию, мы направили официальный запрос в ЦБ. Ответ регулятора был однозначен: инициатором блокировки является Банк Точка.
Теперь мы знали, с кем именно нужно вести предметный диалог. Однако банк, к сожалению, был к этому не готов и продолжал вводить клиента в заблуждение.
— Мы не являемся инициатором
— Не нравится, идите в суд
— Да мы вам уже ответили, чего пристали
— Банк не может являться инициатором
— При всем желании помочь не сможем, подавайте в суд на ЦБ
Признаюсь, этот случай удивил меня. Банк Точка, который позиционирует себя как современный банк для предпринимателей, на практике проявил совершенно иной, негибкий подход, когда у предпринимателя возникла проблема. Абсурд в том, что сам банк указывает на возможность открытия и использования счета по модели купли-продажи криптовалюты:
Итак, перед нами была поставлена задача исключить данные клиента из базы ЦБ по 161-ФЗ, добиться полной разблокировки всех счетов — бизнес-счета в Банке Точка и личных карт в других банках. Мы взялись за дело в формате "под ключ".
II. Наш план — диалог с банком
Анализ ситуации показал, что стандартный путь — прямое обращение в ЦБ — в данном случае вел в тупик. В случае с криптовалютой, особенно после P2P-сделки, Центробанк часто дает формальный отказ без детальных разъяснений, сославшись на информацию от банка. Наша стратегия строилась на работе с инициатором блокировки — Банком Точка.
Почему мы выбрали именно этот формат решения?
- Учет запроса клиента: Клиенту нужен был не временный, а окончательный результат — полное исключение из реестра ЦБ. Достичь этого можно, только переубедив банк-инициатор.
- Учет особенностей ниши: Операции с криптовалютой автоматически считаются банками высокорисковыми. Необходимо было не просто «подать жалобу», а на профессиональном уровне доказать легальность и экономический смысл деятельности ИП.
- Учет системного риска («эффект домино») : Чтобы снять блокировку во всех банках, нужно было устранить первопричину в источнике — в базе данных ЦБ, куда сведения попали от Банка Точка.
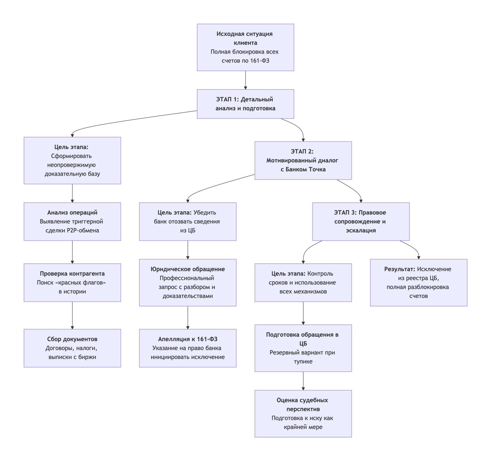
Наш план состоял из трех взаимосвязанных этапов
Если кратко, то сначала мы провели детальный анализ ситуации, собрав полный пакет документов для доказательной базы. Затем мы выстроили мотивированный диалог с Банком Точка, направив юридически грамотное обращение с апелляцией к 161-ФЗ. Параллельно мы готовили правовую позицию — обращение в ЦБ и оценку судебных перспектив на случай, если диалог с банком не сработает. Подробный план на схеме ниже.
Ключевое отличие нашего подхода: мы не стали бомбардировать типовыми запросами все инстанции, что обычно приводит к отпискам. Вместо этого мы сконцентрировали усилия на работе с Банком Точка, превратив его из источника проблемы в ключевого участника ее решения.
III. Реализация: как мы доказали правоту клиента
Мы сразу же приступили к работе одновременно по двум направлениям: налаживали коммуникацию с банком и, на случай неудачи переговоров, собирали необходимые документы для возможного обращения в суд. Это создавало ситуацию, где конструктивное решение проблемы становилось для банка самым рациональным выходом.
В таблице ниже показано, как мы синхронизировали работу по основным каналам.
Но, конечно, всё шло не так гладко …
Мы подробно изложили суть нашего дела, обосновали бизнес-модель и характер p2p-платежей, после чего направили официальное обращение в банк. Заявление было принято к рассмотрению.
В установленный срок мы получили ответ из Банка Точка, в котором была указана конкретная операция, ставшая причиной внесения информации в базу.
Казалось, процесс пошёл, но далее банк занял странную позицию:
Иначе говоря, банк сообщил нам, что не собирается выяснять, кто мошенник, а кто честный клиент, предлагая самостоятельно решить проблему с отправителем перевода. Подобная позиция выглядела странно, но мы согласились попробовать. После связи с отправителем выяснилось, что тот не желает углубляться в ситуацию и требует вернуть всю сумму плюс дополнительную компенсацию за доставленные неудобства. Разумеется, на подобные требования мы не пошли и возобновили переговоры с банком. Затем подготовили и отправили повторное обращение, детально обосновав проведённую операцию и подкрепив её необходимыми документами. По истечении установленного срока получили от банка положительное решение:
Очевидно, что когда захотят, сотрудники Точки могут показать высокий уровень профессионализма. Выражаю респект юридическому отделу Банка Точка за качественное рассмотрение нашей ситуации. В итоге, через две недели, прямо перед празднованием Нового 2026 года, клиент сообщил о разблокировке всех карт и счетов.
IV. Результат — полная разблокировка
Наша системная работа, основанная на документированном диалоге, привела к достижению главной цели клиента — полному и безоговорочному исключению его данных из базы ЦБ и снятию всех ограничений.
Этот результат наглядно доказывает: выход из «черного списка» по 161-ФЗ — решаемая задача, даже в сложных случаях с криптовалютой и цепной реакцией блокировок. Ключ — в переходе от эмоций и жалоб к стратегическому документированному диалогу и созданию для банка понятных правовых условий.
Этот результат наглядно доказывает: выход из «черного списка» по 161-ФЗ — решаемая задача, даже в сложных случаях с криптовалютой и цепной реакцией блокировок. Ключ — в переходе от эмоций и жалоб к стратегическому документированному диалогу и созданию для банка понятных правовых условий.
V. Выводы и рекомендации
Этот кейс наглядно демонстрирует, что блокировка по 161-ФЗ — не приговор даже в самой сложной ситуации. Кроме того, в современных условиях тотального скоринга и перекрёстных проверок защита финансовой репутации предпринимателя становится таким же приоритетом, как и налоговая отчётность.
Этот кейс подтверждает нашу стратегию разблокировки:
Если вы столкнулись с похожей ситуацией, не теряйте время. Каждый день блокировки — это прямые убытки и репутационные риски. Свяжитесь со мной, мы обсудим вашу ситуацию и варианты действий.
С уважением,
Адвокат Евгений Шупиков
[ +79035001661 ] [ Telegram ] [ Whatsapp ] [ MAX ]
Этот кейс подтверждает нашу стратегию разблокировки:
- Проактивность решает. Ожидание и надежда на «автоматическое» разблокирование ведут только к усугублению проблем. Первый и главный шаг — немедленно начать документальный диалог с инициатором блокировки.
- Язык документов — единственный понятный для банка. Эмоции и устные беседы не работают. Работает только структурированная доказательная база, упакованная в профессиональные юридические документы.
- Стратегия «диалог + готовность к эскалации конфликта в суде» — наиболее эффективна. Она создаёт для банка понятные правовые условия, в которых пересмотр собственного решения становится для него самым рациональным выходом.
Если вы столкнулись с похожей ситуацией, не теряйте время. Каждый день блокировки — это прямые убытки и репутационные риски. Свяжитесь со мной, мы обсудим вашу ситуацию и варианты действий.
С уважением,
Адвокат Евгений Шупиков
[ +79035001661 ] [ Telegram ] [ Whatsapp ] [ MAX ]