Адвокат Евгений Шупиков
Адвокат Евгений Шупиков
Помощь бизнесу по 115-ФЗ (ЗСК)

Письмо в ЦБ об изменении статуса ЗСК: полное руководство для бизнеса

Изменение статуса в системе «Знай своего клиента» (ЗСК) Центрального банка — это юридическая процедура, требующая точного соблюдения регламента и подготовки убедительных доказательств законности вашей деятельности.

Что такое платформа ЗСК и почему ваш статус критически важен?

Платформа «Знай своего клиента» (ЗСК) — это аналитическая система Банка России, которая оценивает 7.5 миллионов юридических лиц и индивидуальных предпринимателей по уровню риска вовлеченности в подозрительные операции. На основе анализа данных регулятор распределяет бизнес по трем цветовым зонам:
  • Зеленая зона (низкий риск): Стандартное банковское обслуживание. Банк не вправе отказать такому клиенту в открытии счета или проведении операции, если контрагент также имеет низкий риск.
  • Желтая зона (средний риск): Повышенное внимание банка, дополнительные проверки и запросы документов.
  • Красная зона (высокий риск): Наиболее серьезные последствия. Если банк также самостоятельно отнес клиента к высокой группе риска, он обязан применить ограничительные меры: отключить дистанционное обслуживание, заблокировать карты и заморозить денежные средства на счетах. Проведение операций будет возможно лишь по строго ограниченному перечню (например, уплата налогов, выплата зарплаты, снятие сумм на жизненные нужды).
Ключевой принцип: Окончательное решение об отнесении к группе риска и применении мер принимает ваш банк на основе своих внутренних правил. Однако оценка ЦБ является мощным сигналом, с которым банки обычно соглашаются. Если вы не согласны с присвоенным высоким уровнем риска, вы имеете право обратиться за его пересмотром.

Подготовка заявления в ЦБ: пошаговая инструкция

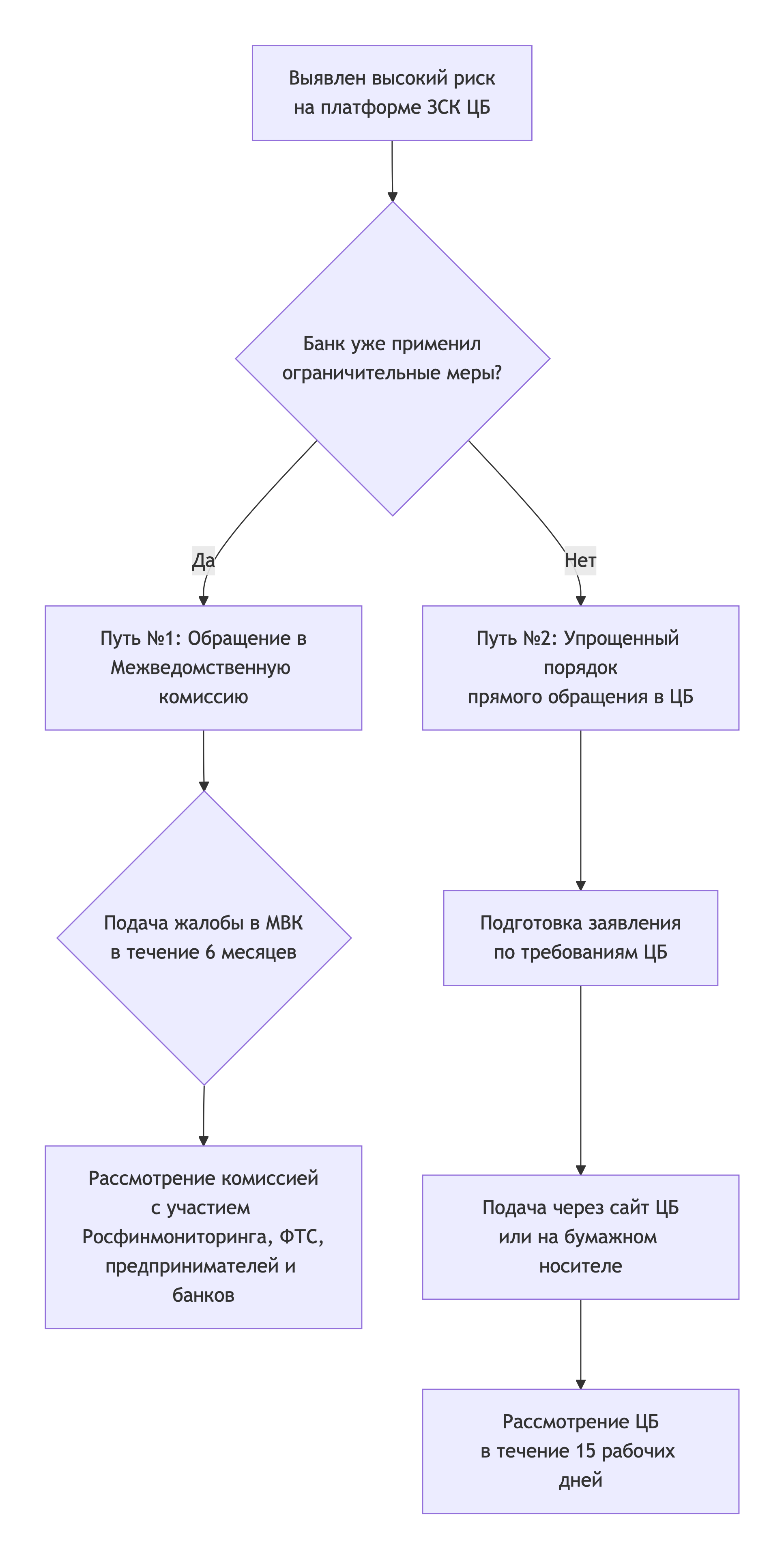
Процедура обжалования зависит от того, применил ли банк ограничительные меры. С 1 октября 2024 года действует упрощенный порядок прямого обращения в Банк России.

1. Определите свой путь обжалования

Выбор правильной процедуры — первый шаг к успеху. В следующей таблице представлены два основных пути.

2. Подготовьте заявление и документы

Унифицированной формы заявления нет, но Банк России установил четкие требования к содержанию. Ваше обращение должно включать:
  • Основные сведения о компании: Полное наименование, ИНН, дата регистрации, юридический и фактический адреса.
  • Детальная информация о деятельности:
  • Применяемая система налогообложения.
  • Штатная численность сотрудников.
  • Размер фонда оплаты труда за последние 6 месяцев.
  • Наличие производственных, складских, офисных помещений (с адресами).
  • Данные о крупнейших контрагентах (по поступлениям и списаниям).
  • Сведения об участии во внешнеэкономической деятельности.
  • Финансовые показатели: Данные бухгалтерской отчетности на последнюю отчетную дату.
  • Суть обращения:
  • Дата, когда вы узнали о присвоении высокого риска.
  • Четкие и аргументированные мотивы несогласия. Простое утверждение «мы честные» недостаточно. Нужно предметно оспорить критерии, по которым ЦБ сделал оценку.
  • Приложения: Копии документов, подтверждающих все указанные сведения (выписки из ЕГРЮЛ/ЕГРИП, договоры аренды, отчетность, налоговые декларации, справки по формам 2-НДФЛ или РСВ, контракты с ключевыми партнерами и т.д.).

3. Подайте заявление

Заявление можно подать:
  • В электронном виде через интернет-приемную на официальном сайте Банка России.
  • На бумажном носителе лично или по почте по адресу: 107016, Москва, ул. Неглинная, д. 12.

Как избежать ошибок и повысить шансы на успех

На основе анализа причин отказов и практических рекомендаций, вот ключевые советы:
  • Тщательно проверяйте данные. Одна из основных причин отказа — предоставление недостоверных сведений о заявителе. Все цифры и факты должны строго соответствовать документам.
  • Делайте упор на доказательства. Подтверждайте каждое утверждение документом. Если вы указываете численность сотрудников — приложите справку о страховых взносах (РСВ), если говорите о производстве — фотографии цеха или договор аренды.
  • Предметно оспаривайте критерии риска. Проанализируйте, почему вы могли попасть в красную зону (например, транзитные платежи, операции вне основных кодов ОКВЭД, работа с сомнительными контрагентами), и дайте по каждому пункту пояснения с доказательствами легальности.
  • Подавайте вовремя. В упрощенном порядке срок рассмотрения — до 15 рабочих дней. Для обращения в межведомственную комиссию установлен срок в 6 месяцев с момента применения мер банком.
  • Проверяйте читаемость и полноту. Отказ последует, если текст невозможно прочитать или из него непонятна суть просьбы.

Что делать, если банк уже применил ограничительные меры?

Если средства на счетах уже заморожены, упрощенный порядок не подходит. В этом случае необходимо обжаловать решение через Межведомственную комиссию (МВК) при Банке России. В состав комиссии входят представители Росфинмониторинга, ФТС России, бизнес-омбудсмена, банковских и деловых объединений. Процедура более формальна и требует подготовки полноценной жалобы с привлечением юридических аргументов, часто с поддержкой юристов, специализирующихся на 115-ФЗ.
В заключение, успешное изменение статуса ЗСК — это комплексная задача. Она требует не только правильного оформления письма в ЦБ, но и внутренней «гигиены» бизнеса: проверки контрагентов, прозрачности финансовых потоков, своевременной сдачи отчетности и оперативного реагирования на запросы банка. Начните с тщательного сбора документов, честно проанализируйте возможные причины повышенного внимания регулятора и выстройте свое обращение как убедительное доказательство добросовестности вашей компании.