Разблокировка по 115-ФЗ

Полное руководство по 115-ФЗ: как избежать блокировки счета в 2026 году и что делать, если это произошло

Блокировка по 115-ФЗ — это приостановка операций по счету или карте банком при подозрении в отмывании доходов или финансировании терроризма. С 1 января 2026 года вступают в силу новые правила, расширяющие список подозрительных операций, что увеличит риски для всех клиентов — от физических лиц до крупного бизнеса.

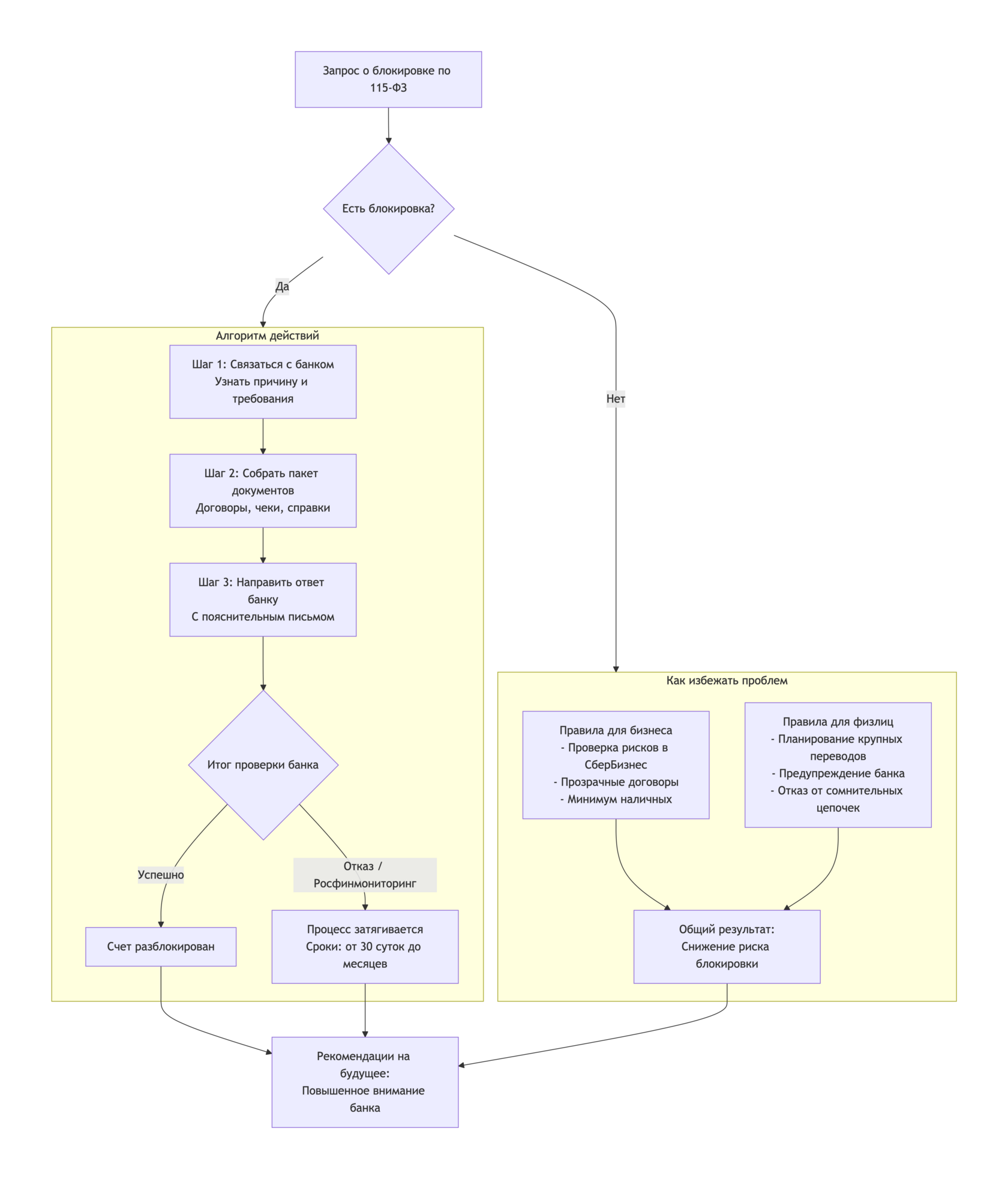
Краткое руководство: ваши первые действия при блокировке

  1. Немедленно свяжитесь с банком (через горячую линию, чат или отделение), чтобы узнать точную причину и получить официальный запрос на документы.
  2. Соберите документы, подтверждающие легальность дохода и цель операции (договоры, чеки, справки).
  3. Направьте в банк ответ с документами и письменными пояснениями в указанные сроки (часто до 7 дней).
  4. Следуйте правилам финансовой гигиены, чтобы предотвратить повторные блокировки: избегайте транзитных платежей и нехарактерных операций.

Что такое закон 115-ФЗ и почему блокируют счета

Федеральный закон № 115-ФЗ «О противодействии легализации (отмыванию) доходов, полученных преступным путем, и финансированию терроризма» обязывает все финансовые организации (банки, МФО, страховые компании) отслеживать операции клиентов.
Если банк заподозрит сделку в том, что она связана с отмыванием денег или финансированием запрещенной деятельности, он обязан приостановить операцию и заблокировать счет. За неисполнение этого требования банк рискует огромными штрафами и даже отзывом лицензии, поэтому он часто перестраховывается.

Новые правила с 2026 года: что изменится для всех

С 1 января 2026 года начинает действовать Приказ Банка России № ОД-2506. Он ужесточает контроль, вводя 12 признаков подозрительных операций вместо прежних 6.
Категория признака
Конкретные примеры
Для кого актуально
Технические признаки
Смена номера телефона в банковском приложении или на Госуслугах менее чем за 48 часов до перевода.
Все клиенты
Признаки мошеннических цепочек
Перевод самому себе через СБП более 200 тыс. рублей с последующей отправкой этих средств третьему лицу в течение 24 часов.
Физ. лица, ИП
Признаки нетипичного поведения
Нехарактерная активность: множество входящих SMS или звонков перед операцией, использование VPN/прокси.
Все клиенты
Таблица: Новые признаки для блокировки операций с 2026 года
Банки будут проверять все переводы автоматически. При совпадении с любым признаком операция приостанавливается на срок до 2 рабочих дней для проверки.

Основные причины блокировки: от физических лиц до бизнеса

Для физических лиц

  • Переводы самому себе: цепочка операций через СБП, где после получения крупной суммы (от 200 тыс. руб.) со своего же счета сразу следует перевод третьему лицу.
  • Нетипичное поведение: резкий рост оборотов, множество мелких входящих платежей от разных лиц, отсутствие привычных бытовых трат (оплата ЖКХ, покупки в магазинах).
  • Частое обналичивание большей части поступлений, особенно в день зачисления.

Для ИП и юридических лиц

  • Транзитные платежи: поступление и быстрое (в течение 1-2 дней) списание одинаковой суммы без очевидной хозяйственной цели.
  • Массовое обналичивание: регулярное снятие более 30% от поступлений, расчеты наличными между юрлицами свыше 100 тыс. рублей.
  • Низкая налоговая нагрузка при значительных оборотах, работа с контрагентами из «рисковых» юрисдикций.
  • Вывод средств за границу под видом оплаты импорта без надлежащего документального подтверждения.

Пошаговая инструкция по разблокировке счета

Если блокировка уже произошла, важно действовать быстро и последовательно.
  1. Получите официальную информацию из банка. Уточните, что причина именно в проверке по 115-ФЗ. Запросите официальное уведомление с перечнем требуемых документов.
  2. Соберите документы. Список зависит от операции, но обычно включает:
  • Документы, подтверждающие личность и полномочия (паспорт, документы на компанию).
  • Документы, подтверждающие законность операции: договоры, счета, акты выполненных работ, товарные накладные.
  • Документы, объясняющие происхождение денег: справки о доходах, налоговые декларации, бухгалтерская отчетность.
  1. Составьте пояснительное письмо. В свободной форме опишите экономический смысл операции, связь с контрагентом, цель перевода.
  2. Направьте пакет документов в банк указанным способом (через личный кабинет, в отделении). Срок рассмотрения по закону — до 7 рабочих дней.
  3. Будьте готовы к диалогу. Банк может запросить дополнительные сведения. Отсутствие ответа приведет к продлению или ужесточению блокировки.

Как проверить свои риски и не попасть под блокировку

Для бизнеса (ИП и ООО):
  • Используйте бесплатные сервисы банков. Например, в СберБизнесе есть инструмент «Риск блокировки», который показывает цветовой индикатор (зеленый/желтый/красный) уровня риска вашей компании на основе анализа оборотов, наличных операций и налоговой нагрузки.
  • Соблюдайте финансовую гигиену: заключайте официальные договоры, подробно указывайте назначение платежей («Оплата по договору №... за конкретные товары»), минимизируйте обналичивание.
  • Проверяйте контрагентов через сервисы ФНС «Прозрачный бизнес» или «Знай своего клиента» Банка России.
Для физических лиц:
  • Планируйте крупные переводы. Если вам пришла крупная сумма, не переводите ее сразу третьим лицам, особенно если с ними давно не было операций. Выждите 24 часа.
  • Предупреждайте банк. При планировании нестандартной крупной операции (покупка машины, сделка с недвижимостью).
  • Избегайте подозрительных схем: не участвуйте в цепочках переводов по просьбе незнакомцев, не выводите средства через криптовалюты без понятной цели.

Последствия блокировки и частые вопросы

Чем грозит блокировка, даже если ее сняли?
  • Попадание во «внутренний черный список» банка: в будущем к вашим операциям будут относиться с повышенным вниманием, могут снизить лимиты.
  • Ухудшение финансовой репутации: информация о факте блокировки может быть передана в Росфинмониторинг и стать известной другим банкам через обмен данными, что осложнит открытие счетов и получение кредитов в будущем.
  • Риск расторжения договора на обслуживание со стороны банка.
Сколько длится блокировка по 115-ФЗ?
Сроки варьируются:
  • Первичная проверка банка: до 5-7 рабочих дней.
  • При передаче дела в Росфинмониторинг: до 30 суток и более (общий срок может растянуться на 2-3 месяца).
  • Блокировка по новым правилам (с 2026 г.) на этапе проверки операции: до 2 рабочих дней.
Главный принцип работы в новых условиях — прозрачность и документирование. Любая существенная операция должна иметь логичное экономическое обоснование и подтверждаться бумагами. Используйте доступные цифровые сервисы для самопроверки, а при планировании нестандартных платежей учитывайте новые правила, которые начнут действовать с 2026 года. Это позволит не только быстро решать проблемы с разблокировкой, но и предотвращать их возникновение, защищая свои финансовые потоки и деловую репутацию.